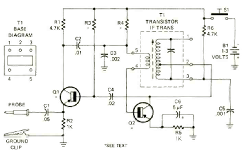
Este circuito de dos transistores se encontró en la revista Radio Electronics de agosto de 1972. La bobina es un transformador IF común para radios de transistores. La señal generada es rica en armónicos.
He aquí una montaje muy curiosa que implica la producción alternativa de energía eléctrica: una...
Describimos el montaje de un fotómetro muy simple que puede ser usado en la comparación de niveles...
Para esto se necesitará el siguiente material: 1 Capacitor electrolítico de 470 µF o 1000 µF de...