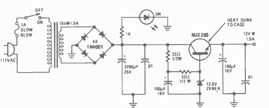
Esta fuente apareció en un artículo de la revista Radio Electronics de septiembre de 1977. Se recomienda para alimentar circuitos digitales. El transistor debe estar equipado con un buen radiador de calor.
Este circuito convierte las señales de la banda de 350 a 500 kHz a la banda de 4.36 a 4.5 MHz, lo que...
Este circuito de automatización fue encontrado en la revista Radio Electronics de octubre de 1961....
Este circuito de puente H puede usar transistores de media potencia de hasta 500 mA como BD135 y...