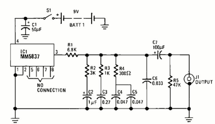
Este circuito lo encontramos en la revista Radio Electronics de enero de 1978. El circuito integrado es de la época y se alimenta con una batería de 9 V. La señal se debe aplicar a un amplificador.
Como hemos visto, el circuito integrado 555 es uno de los temporizadores más populares y encuentra...
A falta de un circuito para amplificar las señales de un termopar en un control de temperatura u otra...
¿Cómo generar energía eléctrica a partir de dos monedas comunes? Si el lector cree que eso es...