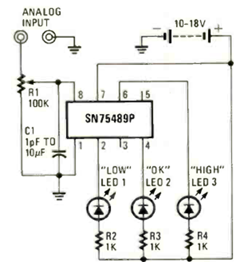
Utilizando el SN75489P de Texas Instruments, este circuito se encontró en la revista Radio Electronics de junio de 1978. La alimentación se suministra con tensiones de 10 a 18 V.

Utilizando el SN75489P de Texas Instruments, este circuito se encontró en la revista Radio Electronics de junio de 1978. La alimentación se suministra con tensiones de 10 a 18 V.
