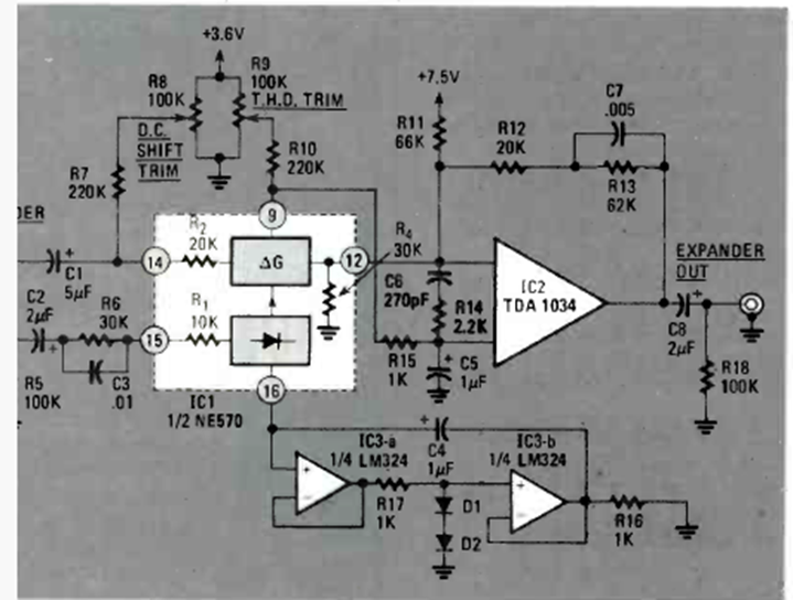
Recomendado para aplicaciones de sonido estereofónico, este circuito fue encontrado en la revista Radio Electronics de abril de 1983. El circuito indicado es el NE570, lanzado en ese momento.
Este circuito amplifica senales de AM y FM, mejorando la recepción de las radios poco sensibles....
Encontramos este circuito en el Manual de aplicaciones lineales de National Semiconductor. Utiliza el...
Si bien es una configuración común todavía hoy, este circuito se ha retirado de una publicación antigua....