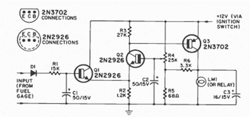
Este circuito fue encontrado en la revista Radio Electronics de abril de 1971. Utiliza transistores comunes y se puede adaptar para usar un LED o un indicador de sonido en lugar de una lámpara.
Este circuito amplifica senales de AM y FM, mejorando la recepción de las radios poco sensibles....
Encontramos este circuito en el Manual de aplicaciones lineales de National Semiconductor. Utiliza el...
Si bien es una configuración común todavía hoy, este circuito se ha retirado de una publicación antigua....