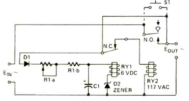
Este circuito utiliza dos relés que conmutan cuando ela tensión excede el valor dado por el zener D2. El circuito es de una revista Radio Electronics de abril de 1975.

Este circuito utiliza dos relés que conmutan cuando ela tensión excede el valor dado por el zener D2. El circuito es de una revista Radio Electronics de abril de 1975.
