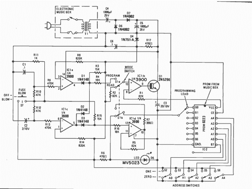
Este circuito encontrado en la revista Radio Electronics de octubre de 1975 utiliza un integrado con varias canciones grabadas. El circuito integrado es de la época y se da la fuente de alimentación.
Es un simple proyecto electrónico que puede convertirse en regalo o brindis que seguramente le...
Este circuito se puede ajustar para disparar y producir un sonido cuando la luz en el LDR se corta...
Esta configuración, que aparece en otros puntos de este sitio, fue encontrada en una documentación de...