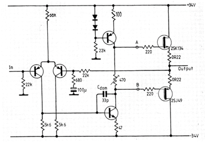
Este circuito se obtuvo de una revista inglesa de 1990. El circuito se puede ensamblar con MOSFET de potencia equivalente. Los transistores del par diferencial de entrada PNP pueden ser BC557 y el par NPN puede ser BC547. Para excitar los MOSFET, se puede utilizar el BD136 (PNP). La fuente debe ser simétrica y la potencia de unas pocas decenas de vatios. La corriente de la fuente debe ser de al menos 2 A.




