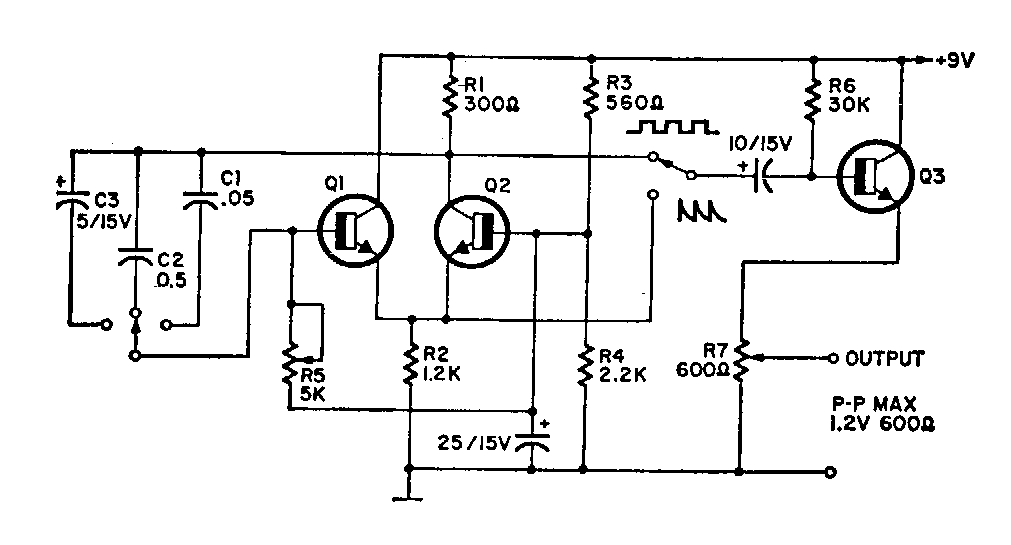
Este circuito se encontró en una Radio Electronics de los 80. El circuito utiliza transistores de propósito general y los rangos de frecuencia dependen de los capacitores seleccionados. Para los valores indicados tenemos de 15 Hz a 30 kHz.
Este circuito se encontró en una Radio Electronics de los 80. El circuito utiliza transistores de propósito general y los rangos de frecuencia dependen de los capacitores seleccionados. Para los valores indicados tenemos de 15 Hz a 30 kHz.