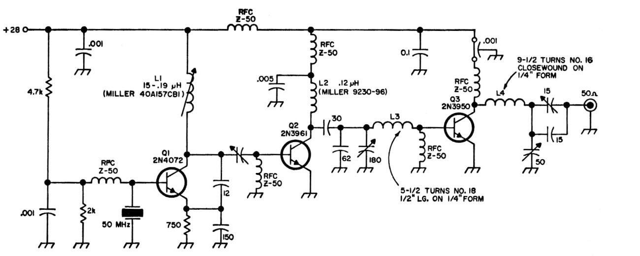
Este poderoso transmisor de 50 W se encontró en una publicación para operadores de radio aficionados en la década de 1980. El transistor de potencia Q3 es poco común en la actualidad y es el punto crítico para un posible ensamblaje. El circuito es para la banda de 50 MHz y requiere una fuente adecuada para la potencia requerida.




