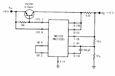
En la figura tenemos la configuración básica de un regulador para 12 V x 1 A sugerida por Motorola en su Linear Databook de 1990. Este circuito también aparece en documentación de otros fabricantes del circuito integrado utilizado.

En la figura tenemos la configuración básica de un regulador para 12 V x 1 A sugerida por Motorola en su Linear Databook de 1990. Este circuito también aparece en documentación de otros fabricantes del circuito integrado utilizado.
