¿Alguna vez ha oído hablar de la válvula de “ojo mágico”? Para quienes no son de la era de las válvulas, este dispositivo reemplaza los indicadores modernos que utilizamos hoy en día, como displays, pantallas y otros. Qué es una válvula de ojo mágico, para qué sirve y cómo funciona es el tema de nuestro artículo.
Este es un circuito que utiliza la válvula indicadora tipo ojo mágico. La EM34 es una válvula tipo “ojo mágico” que sirve como indicador visual de sintonización o intensidad de la señal, utilizada en equipos de los años 50, como este receptor. Esta válvula se iluminaba” con un color azulado, presentando una banda en forma de abanico que se abría o cerraba dependiendo de la intensidad de la señal. En la figura un indicador de señales de audio usando esta válvula.
Analicemos el principio de funcionamiento de esta válvula partiendo de su estructura, tomando como ejemplo una EM34. Hay otros tipos
equivalentes que veremos más adelante, algunos empezando por la sustitución directa y otros requiriendo un cambio en los circuitos. En la figura 2 tenemos esta estructura.

Como vemos, esta válvula, como cualquier otra, consta de un tubo de vidrio al que se le ha extraído todo el aire, creando así un vacío. Esto es necesario, ya que los electrones viajan a través del vacío en las válvulas y si hay aire en su interior, no funcionan.
Una vez calentado por un filamento alimentado por una baja tensión de 6,3 V, el cátodo de la válvula emite electrones que chocan contra un mamparo fosforescente. Este mamparo tiene forma circular y en ausencia de polarización de la rejilla de control se ilumina formando dos abanicos verdosos, como se muestra en la figura 3.

A lo largo del camino de los electrones hay una rejilla de control que actúa sobre el haz de electrones para que abran y cierren el abanico luminoso que aparece en el anteparo.
La válvula funciona con una tensión de entrada que oscila entre -24 V y +10 V, para obtener la imagen del abanico desde completamente cerrado hasta completamente abierto.
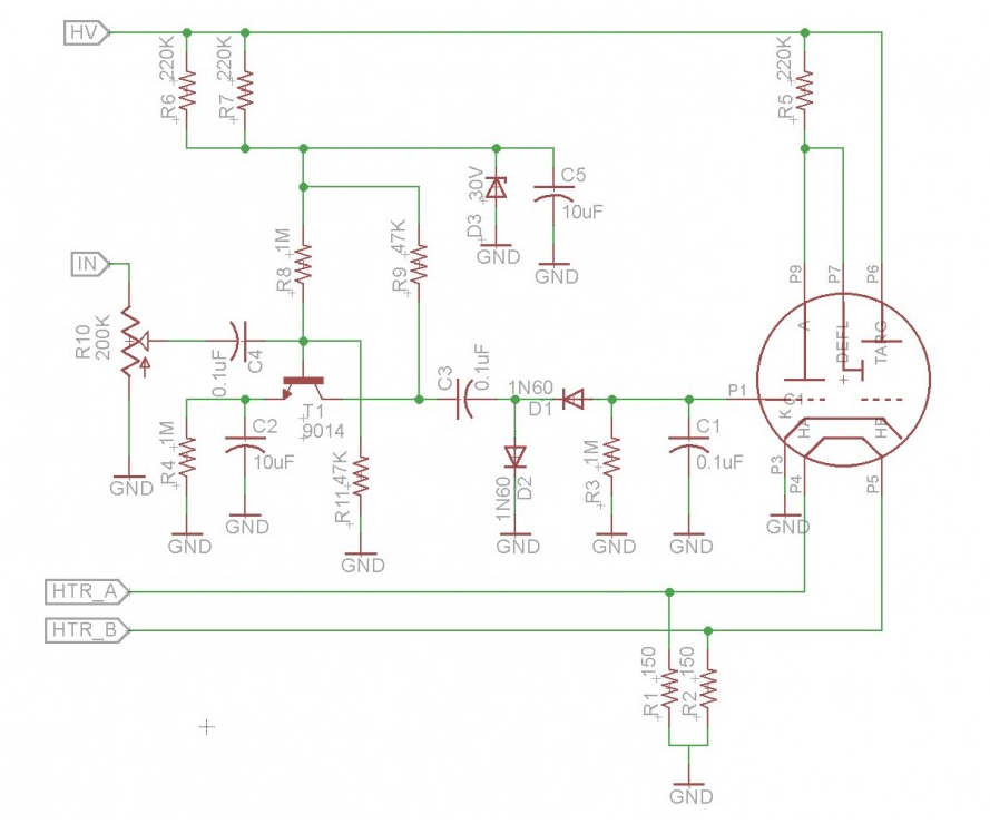
Por tanto, debido a la necesidad de una tensión negativa para obtener el cierre total del abanico, los circuitos deben prever esta polarización. En la figura 4 tenemos un circuito típico de una fuente de energía de esta válvula.
Esta fuente, en particular, aplica si queremos utilizar la válvula en un circuito de probador de continuidad, como se muestra en la figura 5.
Este circuito tiene dos bandas de medición, uno para probar componentes y circuitos de muy baja resistencia y otro para circuitos de mayor resistencia.
Otra aplicación es precisamente la que se muestra en la figura 1 al inicio de este artículo, en la que la válvula se utiliza como indicador de sintonía. La presencia de la señal de audio hace que la válvula abra y cierre el abanico luminoso, dependiendo de su intensidad. Los receptores más antiguos, como el que se muestra en la figura 6, usaban esta válvula en el panel como indicador de sintonización.

Otro proyecto muy interesante que se puede hacer con una válvula de ojo mágico es un electroscopio. La válvula ojo mágico es un dispositivo con una impedancia de entrada muy alta, con características similares a un FET, por lo que puede utilizarse como indicador de cargas estáticas.
Simplemente conecte una pequeña antena al electrodo de control que funcionará como sensor. Dependiendo de la carga del objeto electrificado actuaremos sobre la válvula con el cierre y apertura del “abanico” luminoso.
En la figura 7 el circuito de una radio con válvula de ojo mágico, como el de la figura 6.
En la figura 8 tenemos la forma de interconectar un microcontrolador Raspyberry Pi con una válvula obtenida del sitio web: https://www.smbaker.com/magic-eye-tube-interfacing-with-a-raspberry-pi
En la figura 9 se muestra un electroscopio que utiliza la válvula de ojo mágico.

Por supuesto, existen muchos otros proyectos experimentales que se pueden crear a partir de una válvula de este tipo. Todo depende simplemente de la imaginación de cada uno.
Características y Equivalentes
A continuación damos las características y el pinaje del EM34, que se pueden encontrar con bastante facilidad en los proveedores de Internet. Lo interesante para los coleccionistas y aficionados nostálgicos es saber que esta válvula fue lanzada al mercado en 1946,

Características:
Vb – 250 V
R1 – 1 M ohm
R2 – 1 M ohms
Tensión del Filamento: 6,3 V.
Corriente de filamento: 200 mA
Corriente de rejilla: 0,75 mA
Tensión de rejilla: -15 V
Equivalentes:CV394, 64ME, 6CD7, 6M2.
Estas válvulas equivalentes tienen las mismas características, incluido el pinaje.
Otros tipos
De hecho, el abanico tradicional del EM34 presenta muchas variaciones, incluidos diferentes tipos de válvulas, siempre basadas en el mismo principio: la incidencia de un haz de electrones sobre una pantalla fosforescente.
En la figura 11 tenemos ejemplos de diferentes estándares de imágenes que se pueden obtener con válvulas equivalentes. Es claro que las características eléctricas de estas válvulas son diferentes, lo que implica la necesidad de obtener datasheets para realizar cualquier proyecto.

Aunque estas válvulas ya no se utilizan en nuevos proyectos, siempre queda la curiosidad por saber cómo funcionaban y también posiblemente recuperar equipos antiguos.
Y, por supuesto, hay a quien le gusta mostrar cosas diferentes en una feria tecnológica o incluso tenerlas en casa como objeto decorativo.








