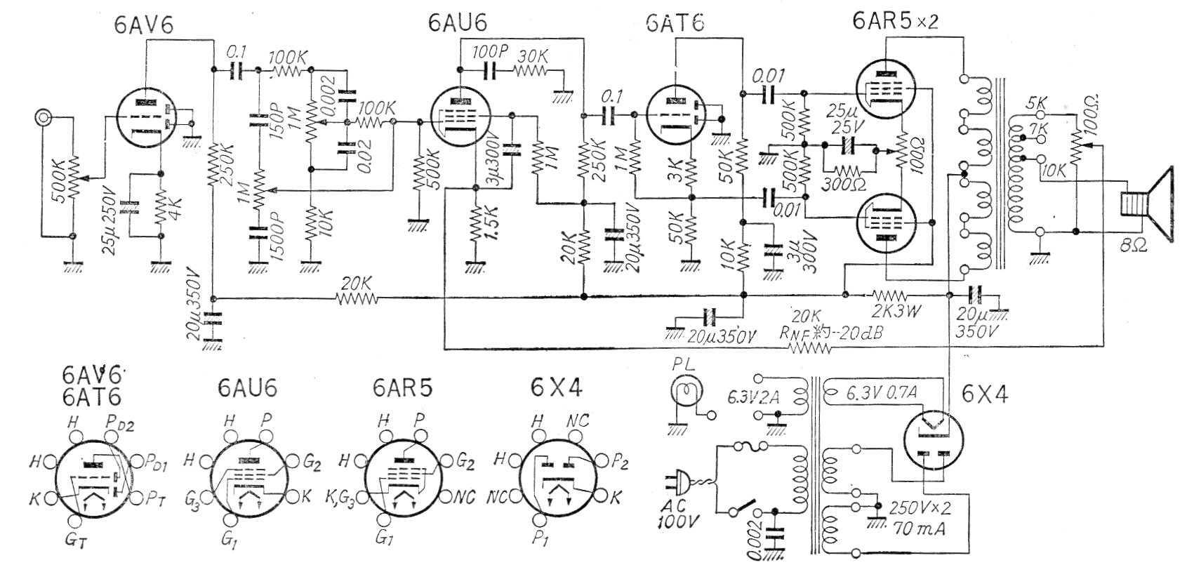
Este buen amplificador de alta fidelidad con las válvulas 6R5 en la etapa de salida fue encontrado en una publicación japonesa de los años 60. El circuito utiliza dos válvulas en push-pull en la salida e incluye la fuente de alimentación más allá de las pinzas de las válvulas.




