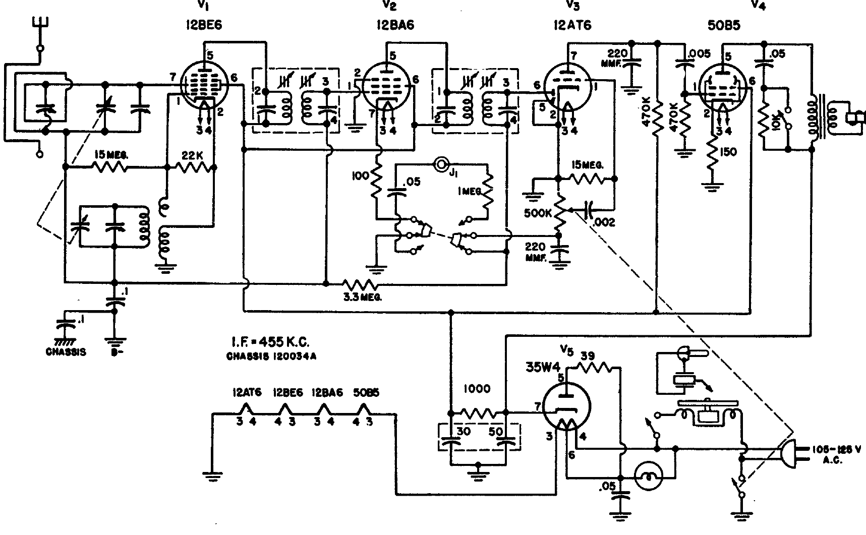
Este receptor, con configuración tradicional en la época, tenía 5 válvulas con los filamentos conectados en serie. La antena era de marco con opción para antena externa. El receptor captaba el rango de ondas medias y tenía entrada para tocadiscos.
Este relé de voz o relé sónico es accionado por una señal de audio captada por un altavoz (que...
El oscilador mostrado en la figura 1 utiliza uno de los cuatro comparadores del circuito integrado...
Este es un simple montaje didáctico que se puede realizar sobre la base de un puente de terminales o...