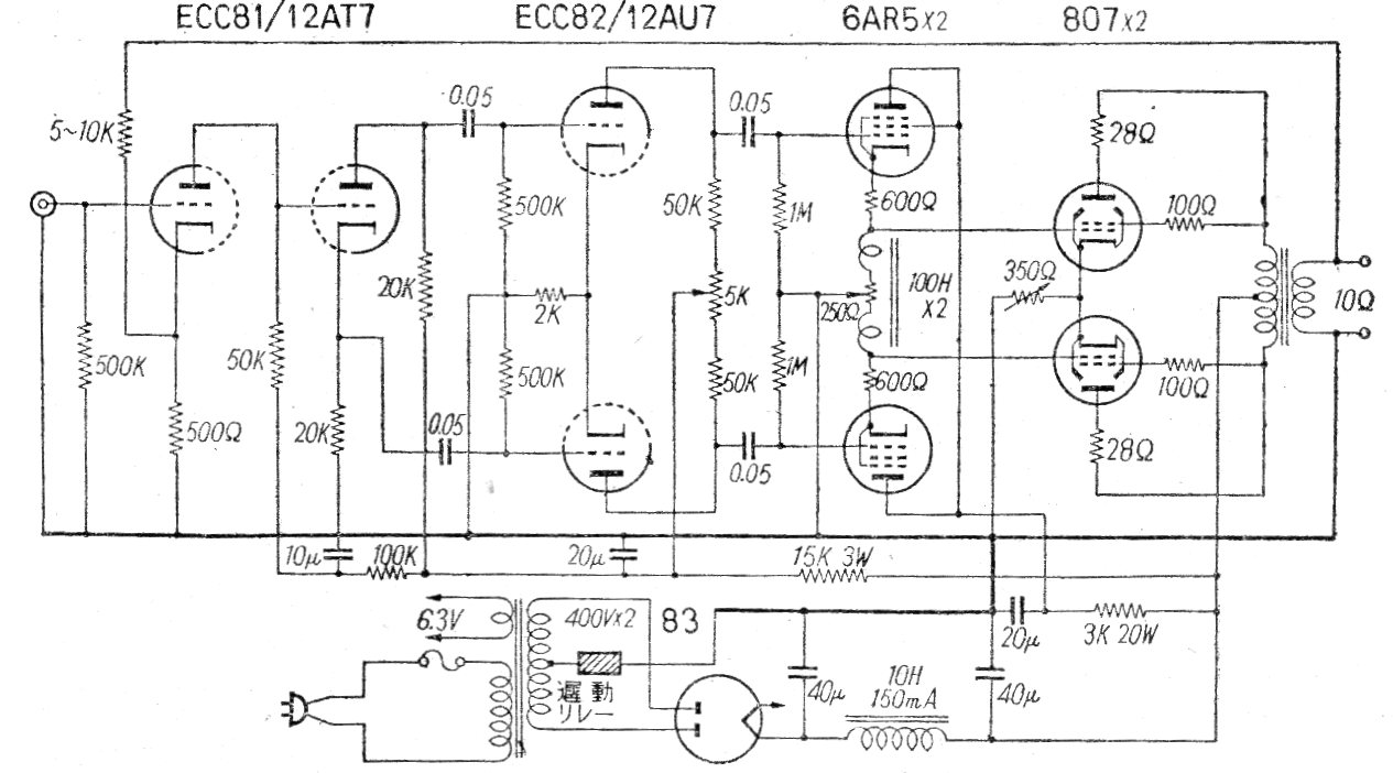
Este amplificador de más de 60 W fue encontrado en una documentación japonesa de 1955. El circuito utiliza las válvulas de transmisión 807 en push-pull clase B con excelente rendimiento y calidad de sonido. Se incluye la fuente de alimentación.
La finalidad del circuito de la figura 1 es alimentar una carga con una corriente constante hasta 2 A a...
El amplificador operacional utilizado en este circuito no es muy común actualmente y la...
Las experiencias que involucran electricidad y química son atractivas, principalmente aquellas en las que...