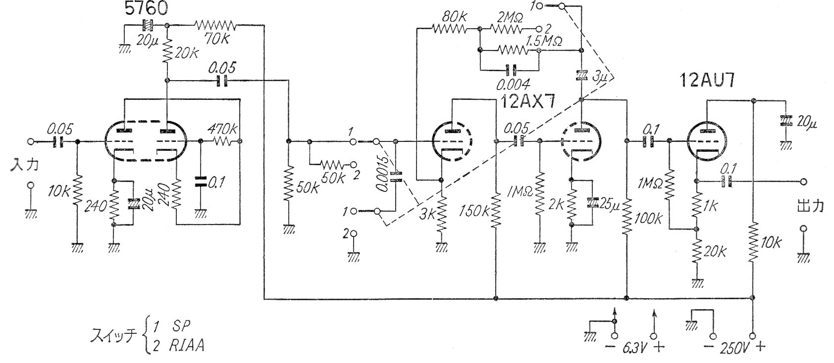
Este circuito de preamplificador con ecualización NAB y RIAA, seleccionables, fue obtenido en una publicación de Japón de los años 60. El circuito no incluye fuente de alimentación y utiliza válvulas comunes en la época. Cuidados con blindajes de cables son importantes en este tipo de circuito.




