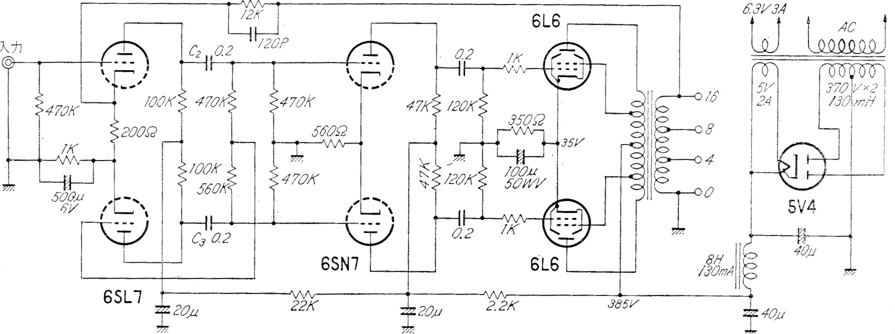
Dos válvulas 6V6 se conectan en la configuración push-pull de este amplificador que se encuentra en una documentación japonesa de los años 60. El circuito incluye la fuente de alimentación y los elementos críticos son las válvulas y los transformadores.




