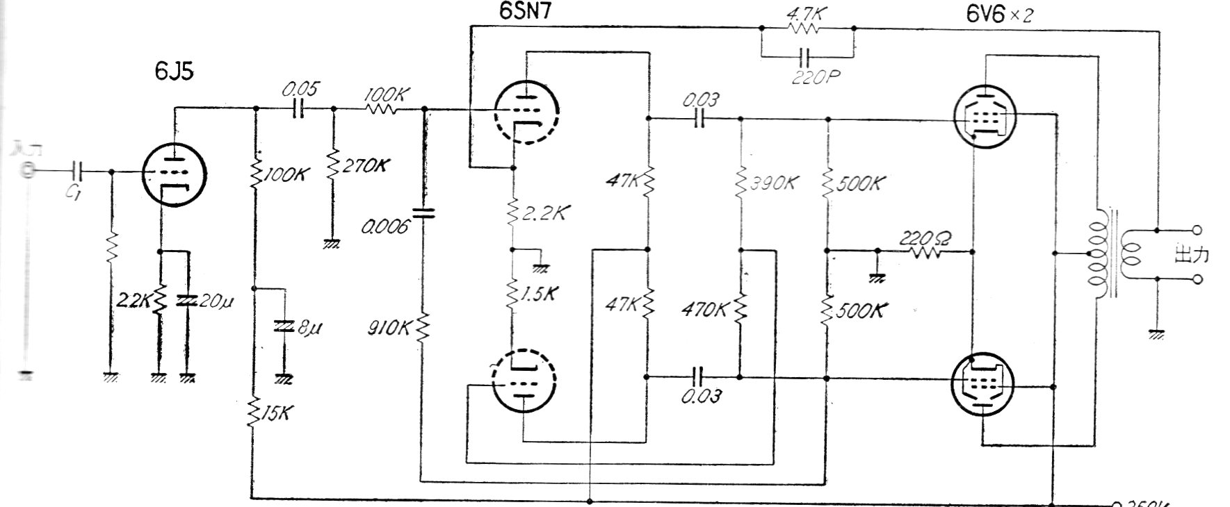
Este amplificador de buena potencia de los años 60 utiliza dos válvulas 6V6 en push-pull. La fuente de alimentación no se ha incluido y el componente crítico, además de las válvulas, es el transformador. Observe la alta tensión de alimentación.
Este transmisor opera entre 100 kHz y 4 MHz, utilizando sólo un componente: un circuito integrado CMOS....
En general, un altavoz puede ser usado tanto para producir señales eléctricas a partir de un...
El primer circuito es un preamplificador de audio con excelente ganancia y muy alta impedancia de entrada....