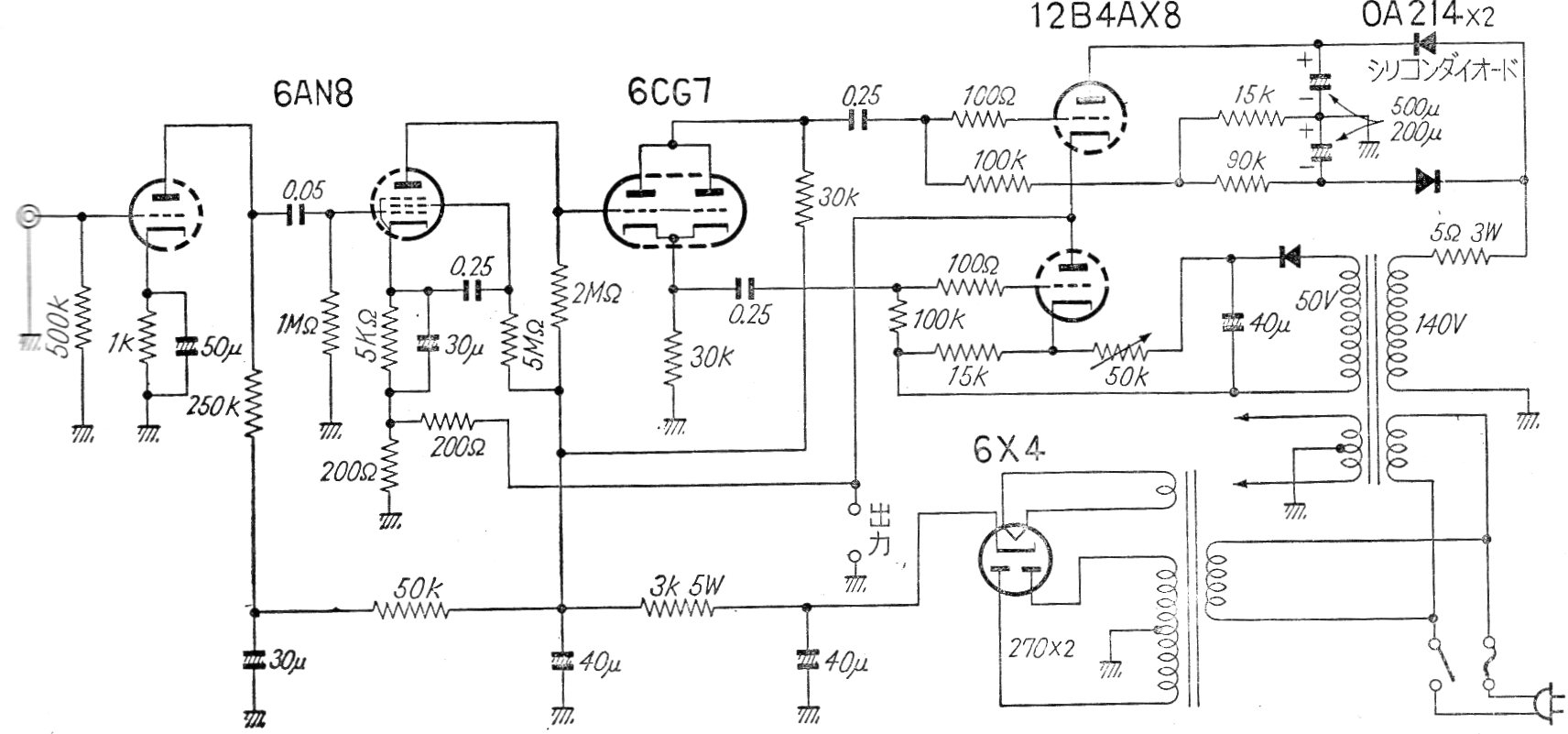
Este amplificador OTL con salida de baja impedancia fue obtenido en una publicación japonesa de los años 60. El circuito utiliza dos válvulas12B4A y se observa la existencia de un buen preamplificador. También se incluye la fuente de alimentación con la rectificadora bien conocida 6X4.




