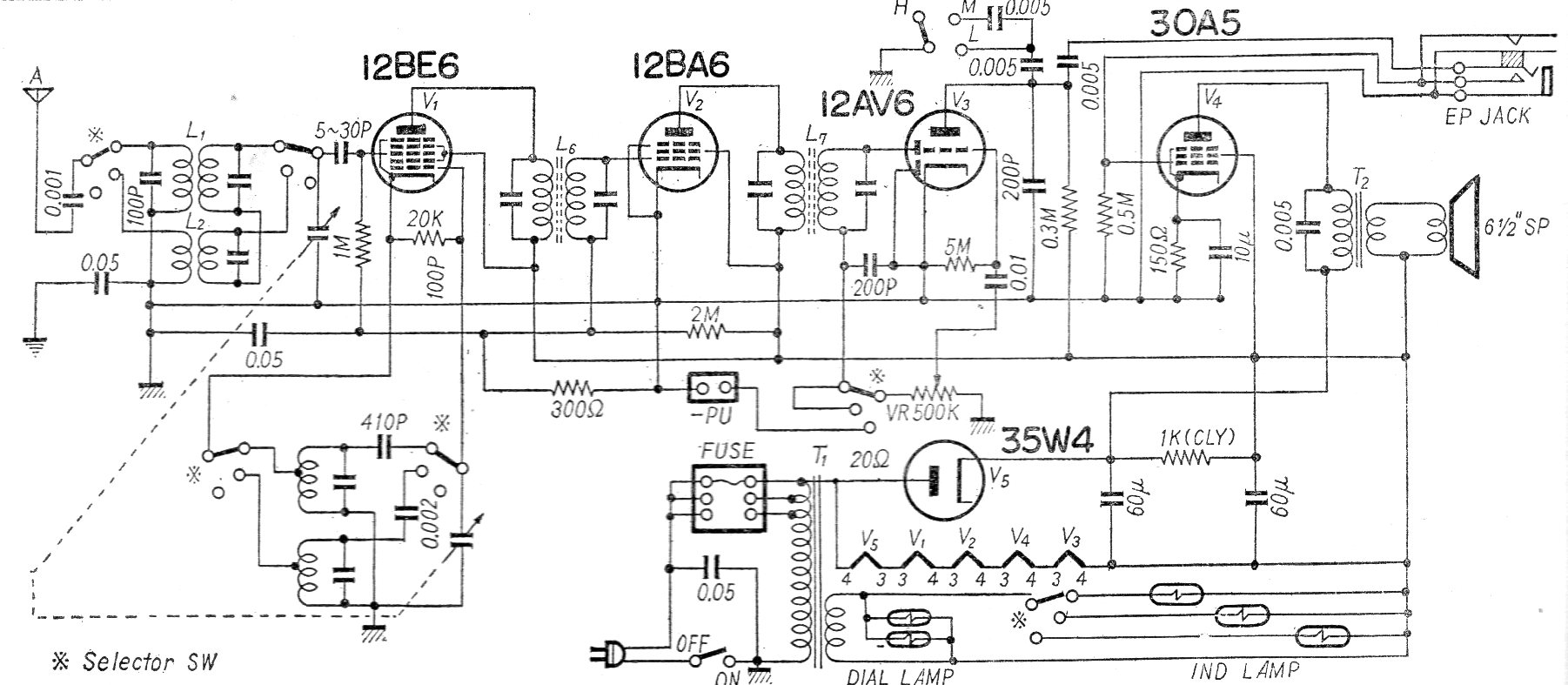
Este es un radio AM valvulado típico de los años 60. El circuito es comercial, siendo vendido en la época en Japón y en otros países, operando con FI de 455 kHz. El circuito es para la banda de ondas medias y de ondas cortas.
Este circuito puede servir para el desarrollo de un enlace óptico de audio o incluso digital de muy...
Este circuito está indicado para demostraciones del principio de funcionamiento de un flip-flop R-S...
El circuito presentado en la figura 1 se dispara cuando la luz que incide sobre el LDR es cortada....