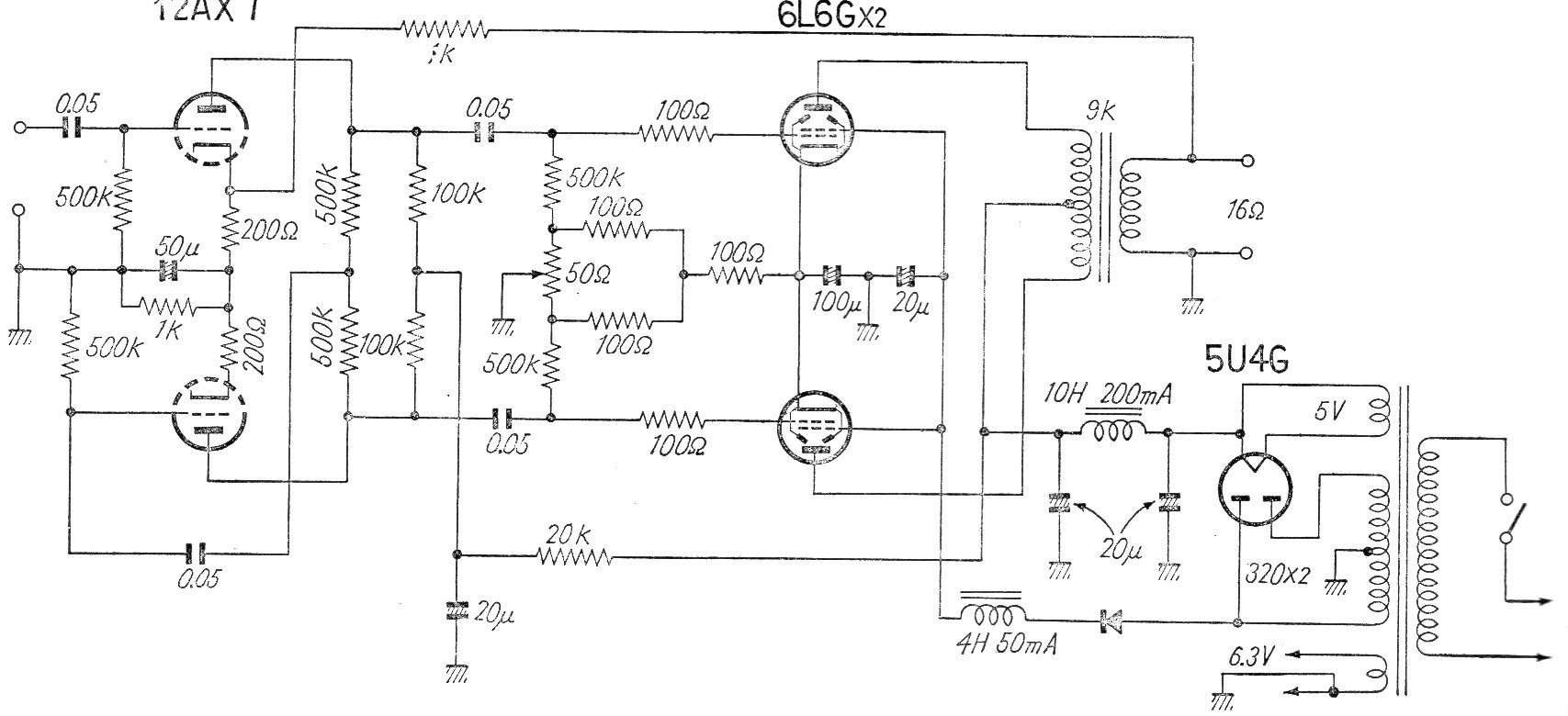
Encontramos este buen amplificador de potencia de audio en una documentación japonesa de los años 60. El circuito incluye la fuente de alimentación y las válvulas pentodo 6L6G están conectadas en contrafase con un transformador de salida apropiado. Una 12 AX7 se utiliza como excitador.




