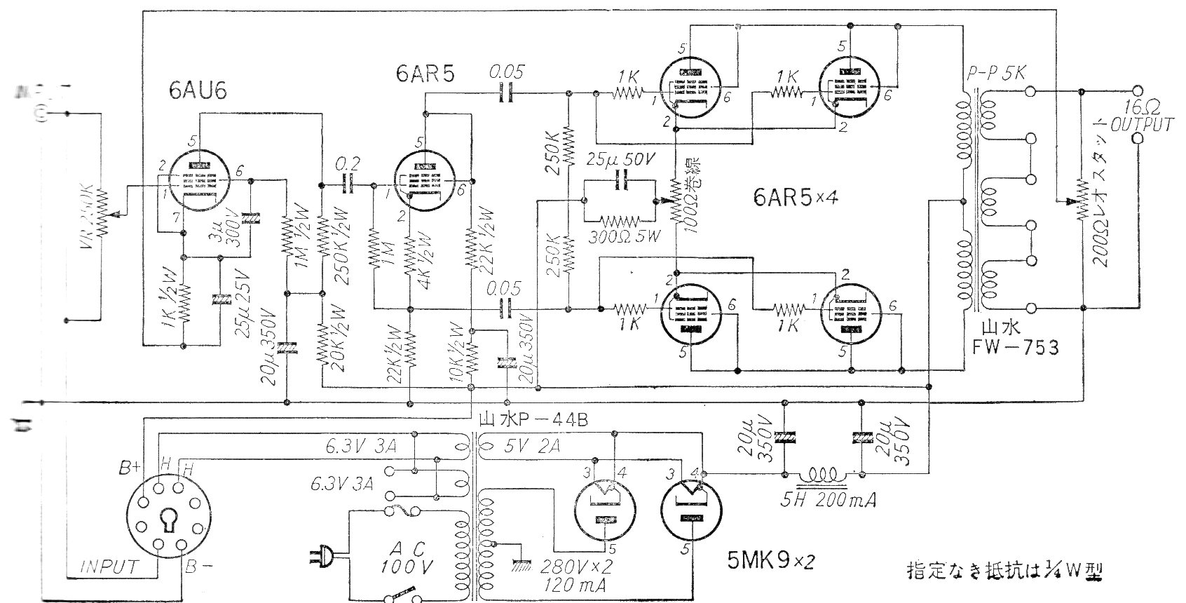
Este amplificador de potencia tiene una potencia del orden de algunos watts utilizando válvulas 6AR5 en push-pull en la salida. El circuito incluye fuente de alimentación con dos válvulas rectificadoras. Encontramos el diagrama en una documentación japonesa de los años 60.




