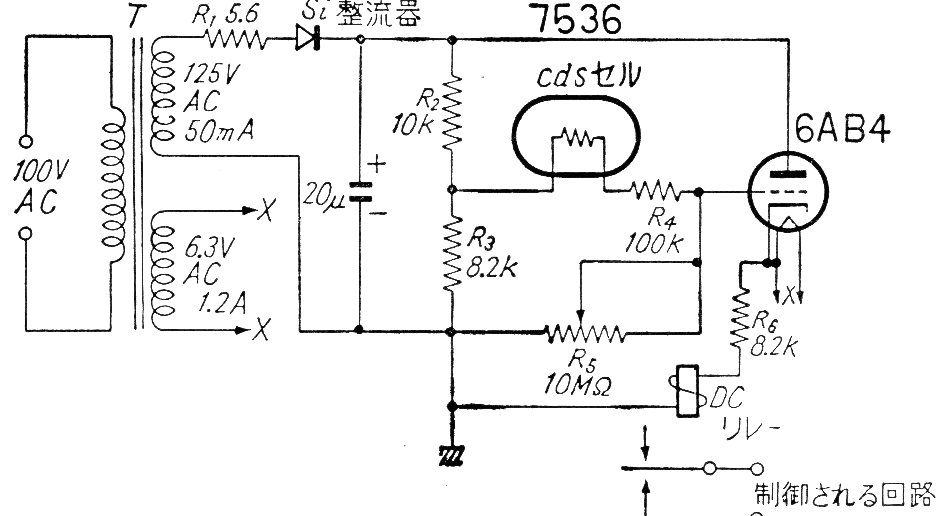
Este circuito utiliza un LDR y excita a través de una válvula un relé de alta tensión con al menos 10k de resistencia. El resistor de 8,2 k debe reducirse en algunos casos. El circuito es alimentado por la red de energía. Encontramos este circuito en una revista japonesa de la década de los 60.




