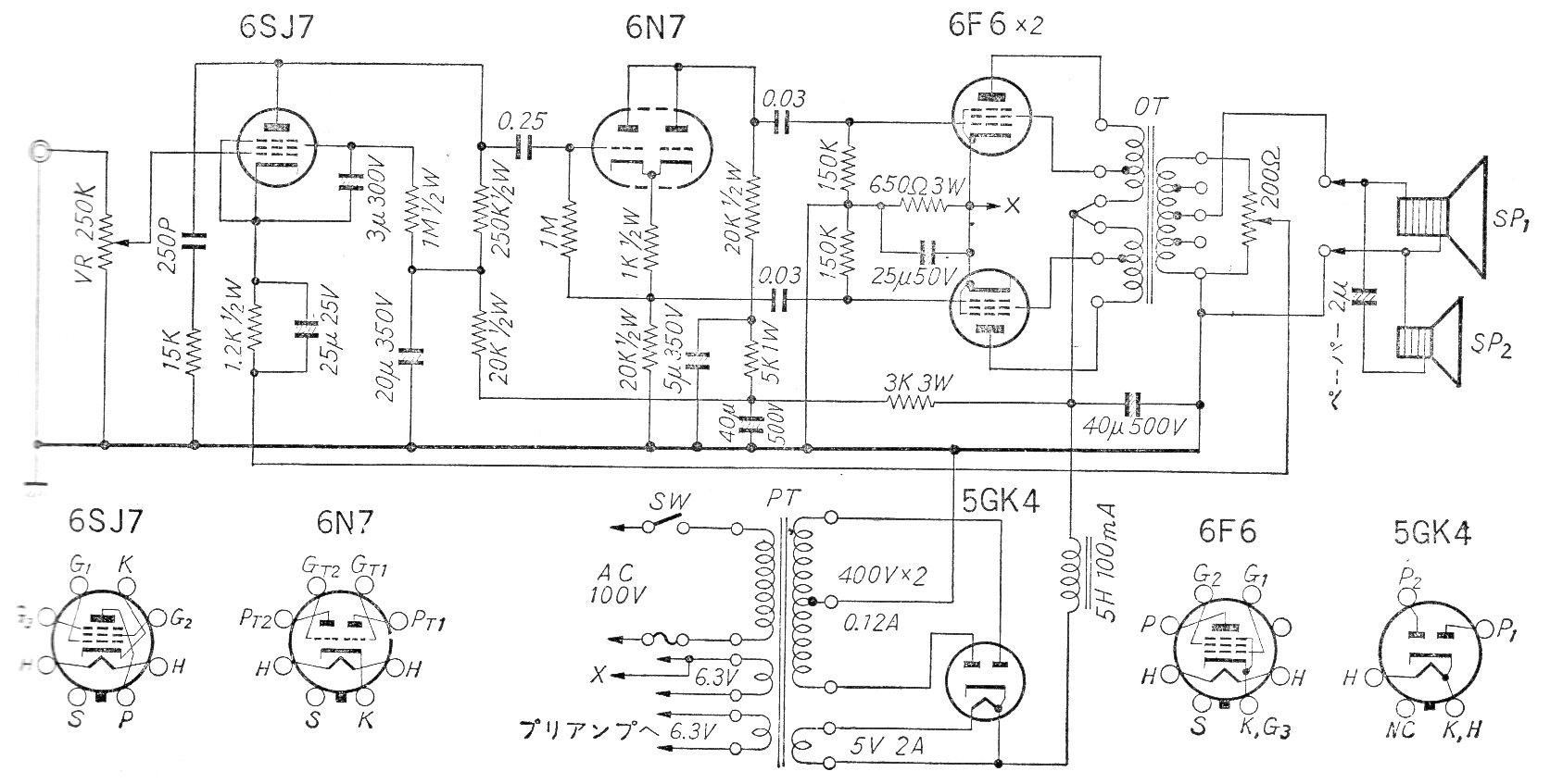
Este circuito, con las válvulas pentodo de potencia 6F6, fue obtenido en una documentación técnica japonesa de los años 60. El circuito tiene salida en push-pull con transformador con diversas impedancias de salida e incluye el sector de fuente de alimentación con pinza de las válvulas utilizadas.




