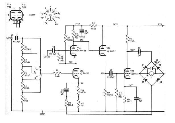
El circuito presentado es de una documentación de 1965. La fuente de alimentación es de 250 V y la precisión dependerá de las resistencias usadas. El instrumento indicador es de 1 mA de fondo de escala.

El circuito presentado es de una documentación de 1965. La fuente de alimentación es de 250 V y la precisión dependerá de las resistencias usadas. El instrumento indicador es de 1 mA de fondo de escala.
