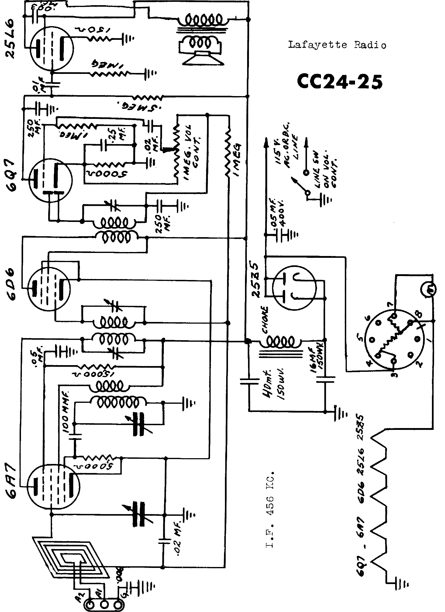
Hemos obtenido este diagrama en un manual de circuitos de 1940. El receptor de 5 válvulas utiliza una antena de cuatro y tiene la alimentación directa, con los filamentos conectados en serie, sin la necesidad de un transformador.
Este circuito permite detectar señales de RF usando la escala más baja de corrientes continuas de un...
La velocidad máxima de conmutación de este circuito es de 200 kHz sin los diodos y 400 kHz con los...
Indicado para operar en circuitos de válvulas, este preamplificador tiene una fuente de...