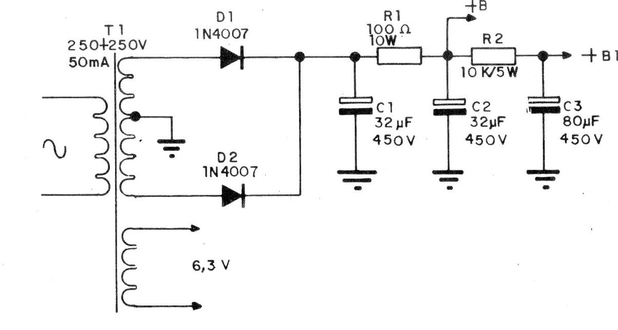
Esta es la fuente de alimentación indicada para el amplificador V755S. El componente crítico es el transformador. Los condensadores electrolíticos tampoco son muy comunes actualmente, ya que son tipos de alta tensión. Los resistores son de hilo.
Este banco de claves se puede programar de varias formas para experimentos lógicos. El circuito es de la...
Esta prueba de continuidad se encontró en una Electronics Engineering de los años 90. Los...
El circuito mostrado en la figura y utiliza el diodo en el modo de funcionamiento por corriente de fuga....