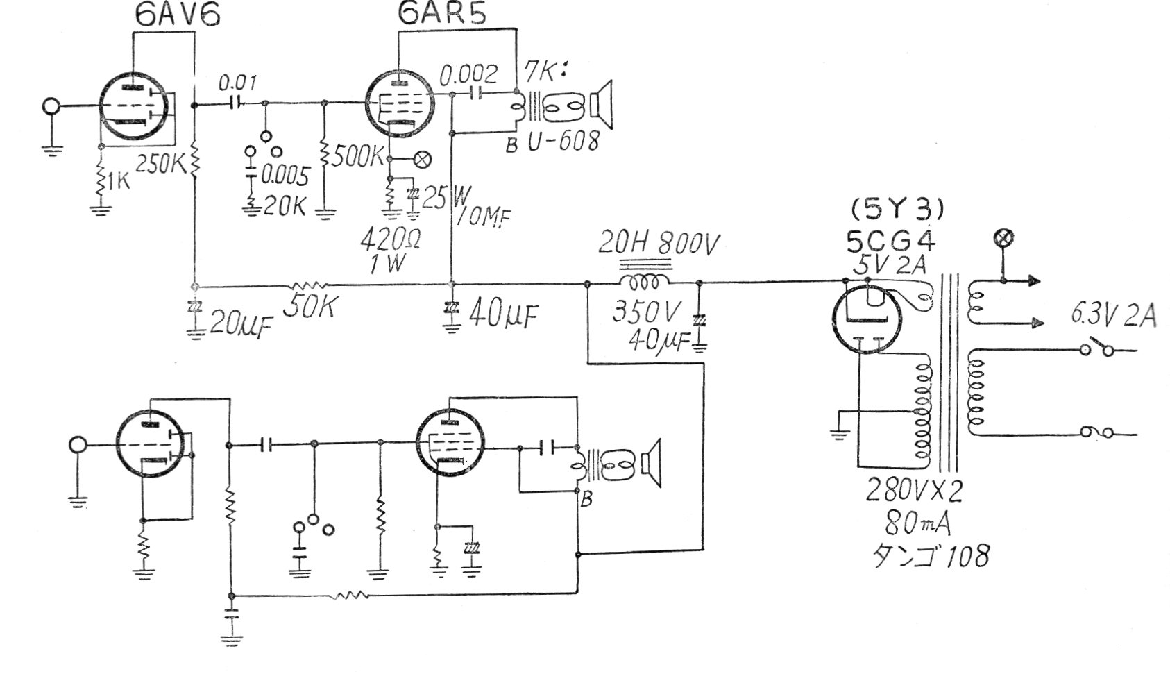
Este pequeño amplificador estereofónico de baja potencia (algunos vatios) fue encontrado en una documentación japonesa de los años 60. El circuito tenía salida simple con válvulas 6AV6 usadas como preamplificadores. Se ha incluido la fuente de alimentación.




