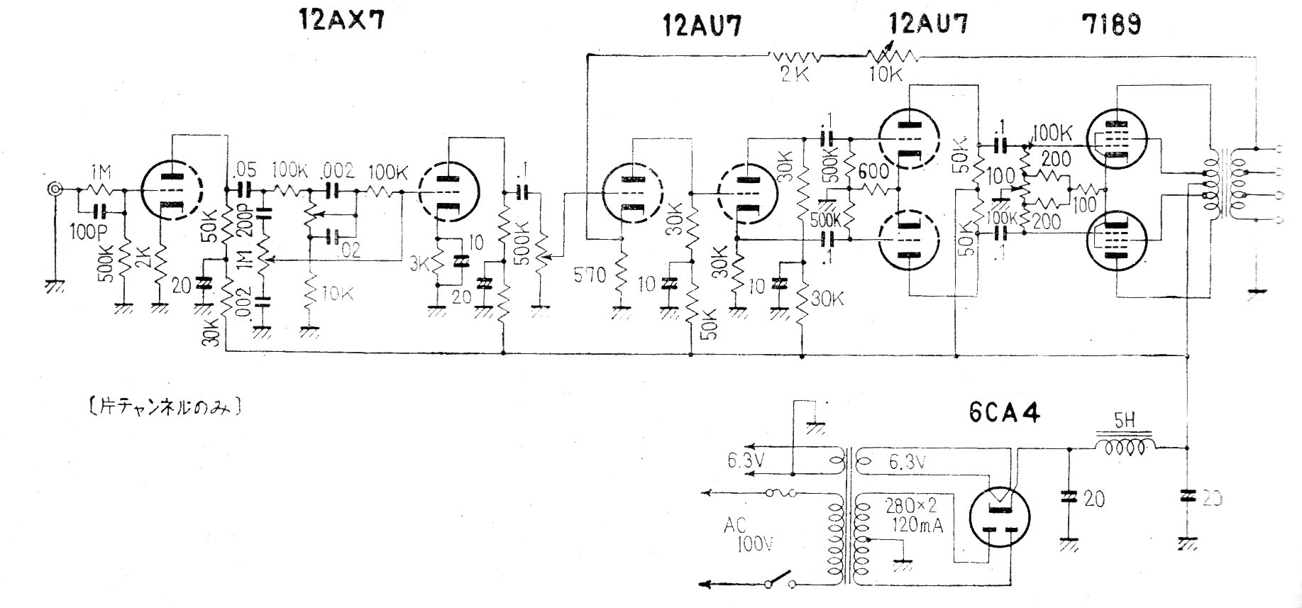
Este amplificador de buena potencia usando válvulas poco conocidas en la salida fue encontrado en una documentación de 1968. El circuito tiene por elementos críticos los transformadores.
Este circuito se recomienda para la protección de objetos pequeños o locales en los que un sensor...
Los circuitos de alta frecuencia, como los que operan con señales de FM, son críticos no debiendo...
Monte un simple proyecto experimental de un transmisor de ondas de radio que utiliza un motor para...