Si una radio presenta un sonido distorsionado cuando abrimos su volumen y su potencia máxima no es normal, entonces podemos sospechar de la etapa de salida.
Si el lector tiene un amplificador de prueba y lo conecta en el paso anterior a la salida, como muestra la figura 1, descubrir que la señal reproducida es pura y sin distorsión, entonces se caracterizará un defecto en la etapa de salida.

Para encontrar los problemas del paso de salida, del tipo que utiliza transformador, el procedimiento con el multímetro es el siguiente:
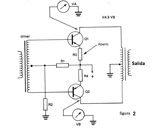
- Con la radio apagada, compruebe la continuidad de todos los devanados de los transformadores. La resistencia medida debe ser baja (inferior a 1 000 ohmios) para todos ellos. Una resistencia alta indica que el transformador está abierto y debe ser reemplazado. En la figura 2 mostramos un caso de resistencia abierta que causa la inoperancia de la mitad de la etapa de salida, cuando entonces la radio presentará sonido distorsionado y con potencia reducida.

- Mida después, como radio conectado, las tensiones en los transistores, como muestra la figura 2.
Tensiones anormales nos llevan a sospechar de los transistores, que pueden. estar abiertos o en corto.
Atención: si necesita sustituir un transistor sólo, no lo haga! Cambia siempre los dos, pidiendo en la tienda un par casado para garantizar la calidad de sonido del aparato.
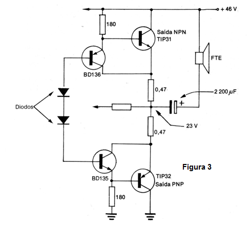
Si la etapa es en simetría complementaria, como muestra la figura 3, además de medir las tensiones en los transistores, vea también si el condensador conectado al altavoz está en buenas condiciones.




