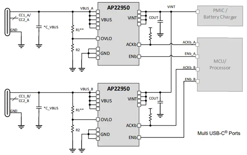
El interruptor de alimentación USB PD VBUS AP22950 de Diodes Incorporated es un interruptor de alimentación USB PD unidireccional de alto voltaje con bloqueo por subtensión, bloqueo por sobretensión, protección contra corriente inversa y circuitos de protección contra sobretemperatura. El AP22950 de Diodes Inc. tiene una baja resistencia de 30 mΩ y funciona con una tensión de entrada VBUS de 2,5 V a 22,5 V. La protección contra corriente inversa ofrece un mayor aislamiento VINT que VBUS, lo que le permite alimentar el nodo de alimentación interno del sistema con la tensión más alta de varios dispositivos AP22950 conectados (apto para dispositivos portátiles con múltiples entradas de alimentación). El AP22950, encapsulado en un encapsulado U-WLB2515-15, proporciona un umbral de protección contra sobretensión predeterminado de 23 V sin resistencia en el bloqueo por sobretensión (OVLO). Este umbral se puede ajustar de 4,0 V a 23 V mediante una resistencia externa en el pin OVLO. El pin ACKb puede utilizarse como indicador de estado de voltaje VBUS.




