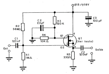
Dado que la señal se toma de la(s) fuente(s) de este circuito, también se le llama seguidor de fuente, el equivalente al seguidor de emisor o emisor común de los transistores bipolares. En la figura tenemos el esquema del preamplificador que admite una entrada máxima de 1,5 Vrms para evitar la saturación y que tiene una impedancia de entrada altísima, del orden de muchos megaohms.

 

 


 

 

 

Este preamplificador es ideal para usar con transductores, como micrófonos y fonocaptores, en la entrada de amplificadores. La energía debe provenir de una fuente con excelente filtrado.

Tenga en cuenta que la entrada no utilizada (puerta) está polarizada por dos resistencias para mantener una cierta corriente a través del dispositivo. Como se trata de un dispositivo sensible al zumbido, tanto las señales de entrada como las de salida deben realizarse con cable blindado.

 

 

Material:

 

Q1 – BF982 o equivalente - MOSFET de dupla puerta

R1 – 1 M ohm – resistor

R2 – 5M6 ohms – resistor

R3 – 120 k ohms – resistor

R4 – 10 k ohms – resistor

R5 – 330 ohms – resistor

C1 e C4 – 120 pF – cerámico

C2 – 22 uF x 25 V – electrolítico

C3 - 100 uF x 25 - electrolítico

Diversos:

Placa de circuito impreso, fuente de alimentación, etc.