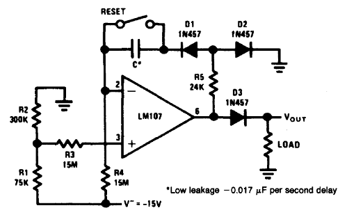
Este circuito fue encontrado en el Linear Application Handbook de National Semiconductor de 1994. El circuito puede ser implementado con otros operacionales y el capacitor C debe ser de excelente calidad determinando la temporización.

Este circuito fue encontrado en el Linear Application Handbook de National Semiconductor de 1994. El circuito puede ser implementado con otros operacionales y el capacitor C debe ser de excelente calidad determinando la temporización.
