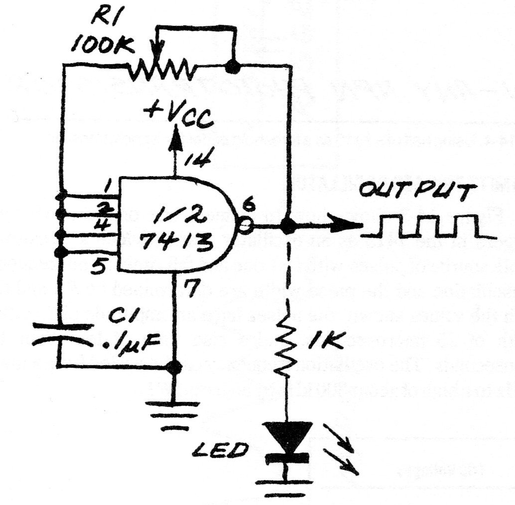
En la figura tenemos el modo de utilizar una puerta TTL 7413 como oscilador de baja frecuencia haciendo un LED parpadeante. El circuito es de una documentación americana antigua, debiendo ser alimentado con una fuente de 5 V. R1 ajusta la frecuencia.




