Este circuito produce el ruido del goteo de un grifo o una gotera cuando la luz deja de incidir en el sensor, un LDR común. Colocado en el dormitorio de alguien, el goteo goteo comenzará a producir su ruido perturbador tan pronto como la luz sea apagada.
Cuando la persona encienda la luz comprobar el origen del ruido, el ping-ping para emitir sonido. Ciertamente, la persona que estará perturbada por el ruido se pondrá loca por no descubrir su origen. El circuito se basa en un oscilador amortiguado que se calculó para producir el sonido similar al del goteo de una gotera.
El volumen no debe ser muy grande, pues debe tener el mismo orden de un goteo común, pues al contrario, la persona desconfiará. El circuito es alimentado por 4 pilas y tiene un consumo relativamente bajo en la condición de espera.
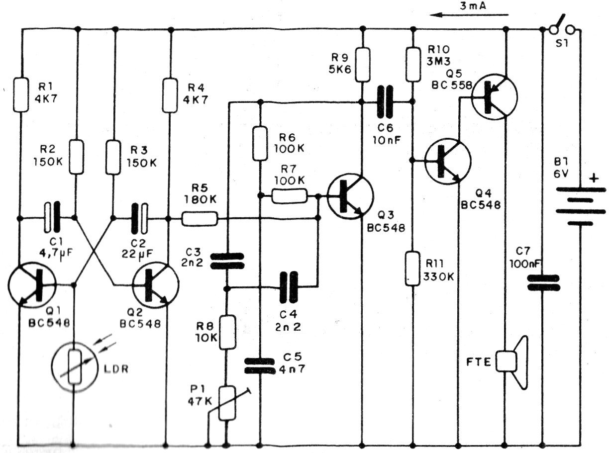
En la figura 1 tenemos el circuito completo del goteo-gotea el goteador.
En la figura 2 tenemos su montaje utilizando una placa de circuito impreso.
Materiales:
Q1, Q2, Q3, Q4 – BC548 – transistores NPN
Q5 – BC558 – transistor PNP
P1 – 47k – trimpot
LDR – LDR común
S1 – Interruptor simple
B1 – 6 V – 4 pilas
R1, R4 – 4k7 – resistores
R2, R3 – 150 k – resistores
R5 – 180 k – resistor
R6, R7 – 100 k – resistores
R8 – 10 k – resistor
R9 – 5k6 – resistor
R10 – 3M3 – resistor
R11 – 330 k – resistor
C1 – 4,7 uF – capacitor electrolítico
C2 – 22 uF – capacitor electrolítico
C3, C4 – 2n2 – capacitor cerámico
C5 – 4n7 – capacitott cerâmico
C6 – 10 nF – capacitor cerâmico
C7 – 100 nF – capacitor cerâmico
FTE – altavoz de 2,5 a 5 cm de 8 ohms
Diversos: placa de circuito impresso, soporte de pilas, hilos, etc.





