Este circuito es alimentado por pilas y su descarga es inofensiva, pero desagradable.
Por supuesto, usted nunca debe dar golpes en los que utiliza marcapasos o tiene otros problemas, así que el uso de este aparato debe ser hecho con mucha cautela.
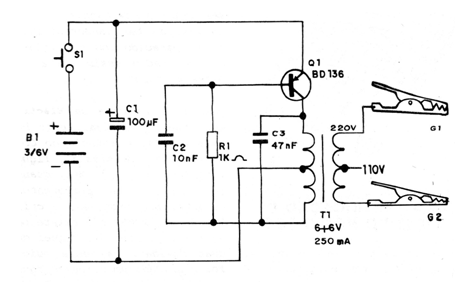
Lo que este circuito hace es generar un alto voltaje a partir de la alimentación por dos o cuatro pilas lo que es suficiente para causar choques en que toque algún objeto en el que esté conectado, por ejemplo, una manija de puerta.
El circuito tiene un consumo elevado, por lo que debe mantenerse conectado por corto tiempo.
El transformador es del tipo utilizado en las condiciones de alimentación, con una tensión de primario de 110 V o 220 V y secundaria de 4,5 a 9 V con corriente en el rango de 100 mA a 300 mA.
Finalmente el capacitor C3 debe ser cambiado para obtener el mejor rendimiento.
En la figura 1 tenemos el diagrama completo del electrificador.

En la figura 2 tenemos una sugerencia de montaje simplificada usando un puente de terminales.

Lista de material
Q1 – BD135
R1 – 1 k ohms
C1 – 100 uF/ 6 V
C2 – 47 nF
T1 – Transformador 110/6+6 V (ver texto)
S1 – Interuptor
B1 – 2 o 4 pilas
G1, G2 – Garras
Varios:
Soporte de pilas, puente de terminais, hilos, soldadura, etc.



