La potencia de este amplificador deja mucho que desear en relación con los modernos aparatos de alta fidelidad, pero su calidad de sonido es buena y tiene muchas utilidades.
Vea el lector principiante de la electrónica lo que dijimos: la potencia es pequeña, pero la calidad del sonido es buena! Sí, eso es: la calidad de sonido no significa potencia! Usted puede perfectamente tener un amplificador con 100 vatios, pero su calidad de sonido es inferior a un radito o toca-cintas con 1 o 2 vatios de salida.
Calidad de sonido significa fidelidad de reproducción. Si el lector quiere volumen, entonces la conversación es otra. En ese entonces tenemos el factor potencia en acción.
0 nuestro mini amplificador es pequeño en la potencia, pero muy bueno en la calidad de sonido.
COMO FUNCIONA
Nuestro pequeño amplificador se puede dividir en tres bloques, cada uno con una función específica.
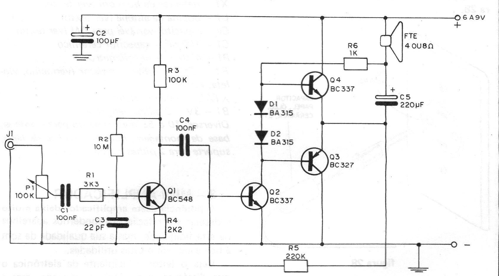
El primer bloque es el de entrada, donde la señal recibe su primera amplificación. Esta señal puede provenir de un micrófono, de un fonocaptor o de un oscilador de audio o de una radio experimental.
En la segunda etapa, que corresponde al segundo bloque, la señal recibe una amplificación adicional por otro transistor, ya adquiriendo una buena intensidad.
A continuación, la señal excita los dos transistores complementarios, que forman la etapa de salida de nuestro amplificador. Los dos transistores complementarios permiten obtener una potencia del orden de 1 W con excelente calidad, sonidos y eso directamente en un altavoz de 3 o 4 ohmios.
Si el altavoz es bueno, por ejemplo, un altavoz pesado de 10 o 15 cm, la calidad del sonido sorprenderá al lector.
MONTAJE
En la figura 1 tenemos el circuito completo del amplificador, con los componentes dados por sus símbolos y con las especificaciones principales.
El montaje en puente de terminales se muestra en la figura 2.
Este amplificador también se puede montar en una pequeña placa de circuito impreso, que se muestra en la figura 3.
En el montaje, el lector debe observar los siguientes puntos:
a) La colocación de todos los transistores, que son de tipos diferentes de acuerdo con su especificación. Sea rápido en su soldadura, ya que los transistores son sensibles al exceso de calor.
b) Observe la posición de montaje de los dos diodos reguladores, pues si hay una inversión de uno de ellos o de ambos, el amplificador no funcionará correctamente.
c) En el montaje en puente, mantenga todas las conexiones de cables bien cortas para evitar problemas de realimentación que causan oscilaciones (pitos) o inestabilidades. Este tipo de problema es que impide que los circuitos de gran amplificación o de altas frecuencias se montan correctamente en puentes de terminales.
Un estudio de la disposición de los componentes debe ser hecho previamente en estos casos.
d) Los resistores tienen sus valores dados por las bandas coloreadas en sus envolturas. Tenga cuidado en su colocación.
e) Observe que los capacitores electrolíticos están polarizados, es decir, tienen que ser observados. Para los otros capacitores Observe sólo los valores y sea rápido en su soldadura.
f) En la conexión del soporte de las pilas. Observe su polaridad;
g) Para el altavoz utilice un cable flexible de hasta 1 metro de longitud.
h) La conexión del potenciómetro a la entrada y al amplificador debe realizarse con cable blindado, para que no haya captación de zumbidos. La malla del cable blindado debe conectarse al punto común de tierra del amplificador, que corresponde al polo negativo de la batería.
Terminada el montaje, compruebe todo antes de realizar la prueba de funcionamiento.
PRUEBA Y USO
Coloque las pilas en el soporte y encienda la alimentación. Vea que el interruptor general puede ser separado o conjugado al control de volumen, que es el potenciómetro P1.
Abra el volumen del amplificador y coloque el dedo en el terminal de entrada del amplificador, que corresponde al extremo del potenciómetro no conectado a la malla. El altavoz debe roncar.
Si esto ocurre, el amplificador estará bien.
Un micrófono improvisado se puede hacer con un altavoz pequeño y un transformador de salida conectado como se muestra en la figura 4.
Si el lector observa pitos o oscilaciones en su amplificador, debe buscar acortar los hilos de interconexión, verificar los cables de entrada que pueden estar con sus blindajes sueltos o mal soldados y, a continuación, acortar los terminales de los componentes.
LISTA DE MATERIAL
Q1 - BC548 - transistores NPN (BC547, BC237 o BC238)
O2, Q4 - BC337 - transistores NPN (BC338)
Q3 - BC327 - transistores PNP (BC328)
D1, D2 - BA315 - diodos estabilizadores (o equivalentes)
P1 - 100 k - potenciómetro común con o sin llave
R1 - 3k3 x 1/8 W - resistor (naranja, naranja, rojo)
R2 - 10 M x 1/8 W - resistor (marrón, negro azul)
R3 - 100 k x 1/8 W - resistor (marrón, negro, amarillo)
R4 - 2k2 x 1/8 W - resistor (rojo, rojo, rojo)
R5 - 220 k x 1/8 W - resistor (rojo, rojo, amarillo)
R6 - 1 k x 1/8 W - resistor (marrón, negro, rojo)
C1, C4 - 100 nF - capacitores cerámicos o de poliéster
C2 - 100 uF x 12 V - capacitor electrolítico
C3 - 22 pF - capacitor de cerámica
C5 - 220 uF x 12 V - capacitor electrolítico
FTE - 4 ó 8 ohmios x 70 cm - Altavoz
Varios: placa o puente de terminales, base de montaje, botón para el potenciómetro, etc.







