El Ronquido de 60 Hz (o 50 Hz) o ruido de la red de energía (hum, en inglés) es uno de los mayores enemigos de los operadores e instaladores de sistemas de sonido.
Los cables, cables largos y los mismos equipos mal blindados captan la señal irradiada por el cableado de la red de energía, ampliándolo. El resultado es el ronquido desagradable reproducido por los altavoces.
El circuito que presentamos es un eliminador o filtro de 60 Hz (que también puede ser modificado para rechazar otras frecuencias que eventualmente puedan perturbar un circuito).
Este filtro está intercalado entre la fuente de ronquido (por ejemplo, un cable largo de micrófono) y el preamplificador, la mesa de sonido o el amplificador.
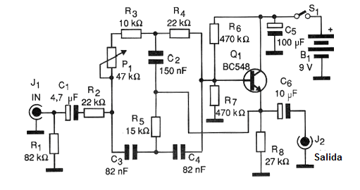
En la figura 1 tenemos el diagrama completo de nuestro filtro de ronquido.

Este filtro consiste en una etapa amplificadora con un transistor con fuerte retroalimentación negativa en la frecuencia determinada por la resonancia del doble T.
Esta doble T puede tener un ajuste fino en P1 para encontrar el punto exacto de rechazo en función de las tolerancias normales de los componentes usados.
Esto significa que, para las frecuencias fuera del ajuste, el circuito actúa como un preamplificador, pero no amplifica la señal en la frecuencia ajustada.
La impedancia de entrada del circuito es dada por R1 y permite su uso con fuentes de alta impedancia, tales como micrófonos o la salida de preamplificadores comunes.
En la figura 2 tenemos la placa de circuito impreso para el montaje de este circuito.

El montaje debe ser hecho en caja metálica que sirve de blindaje para evitar que nuevamente el ronquido de 60 Hz sea captado después del filtro.
Los cables de entrada y salida deben ser cortos y blindados.
La alimentación es hecha por una batería de 9 V, que tendrá excelente autonomía gracias a la baja corriente drenada por el conjunto.
El ajuste ideal para el rechazo debe ser hecho con la ayuda de un osciloscopio, aunque "de oído" sea posible encontrar el punto correcto en la mayoría de los casos.
Si no se consigue el ajuste, cambie los valores de los capacitores de doble T (C2, C3, C4) siempre manteniendo la proporción de valores. C3 y C4 deben ser iguales y tener aproximadamente la mitad del valor de C2.
LISTA DE MATERIAL
Semiconductores:
Q1 - BC548 o equivalente - transistores NPN de uso general
Resistores: (1/8 W, 5%)
R1 - 82 k ohms
R2 - 22 k ohms
R3 - 10 k ohms
R4 - 22 k ohms
R5 - 15 k ohms
R6, R7 - 470 k ohms
R8 - 27 k ohms
Capacitores:
C1 - 4,7 μF / 12 V - electrolítico
C2 - 150 nF - cerámico o poliéster
C3, C4 - 82 nF - cerámico o poliéster
C5 - 100 μF / 12 V - electrolítico
C6 - 10 μF / 12 V - electrolítico
Varios:
P1 - 47 k ohms - pote
J1, J2 - jack RCA
S1 - Interruptor simple
B1 - 9 V - batería
Placa de circuito impreso, conector de batería, botón para el potenciómetro, caja para montaje, cables blindados, hilos, soldadura, etc.



