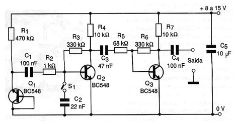
El segundo circuito que presentamos utiliza dos transistores amplificadores y un tercero como generador de ruido blanco. Este circuito también produce ruido rosa, bastando para ello cerrar la llave S1.
El circuito completo de este generador, que puede funcionar con tensiones de 9 a 12 V en esta configuración, se ve en la figura 1.

Para funcionar con tensiones mayores basta con añadir en serie con la alimentación un resistor de 2,2 k ohms a 4,7 k ohms para reducir la tensión en el circuito a algo entre 10 y 12 V. Considerando que el consumo es muy bajo , el circuito admite como fuente una batería de 9 V.
En este caso también, el cierre de la llave S1 lleva a la alteración del tipo de ruido que pasa a ser rosa.
Este circuito no tiene control de la intensidad del ruido producido, pero nada impide que se añada. Simplemente cambie R7 por un potenciómetro de 10 k ohmios conectando a su cursor el capacitor C4.
En la figura 2 damos una sugerencia de placa de circuito impreso para este generador, si es usado como aparato independiente.

Los componentes que se pueden cambiar para adecuar el circuito a cada aplicación son:
R1 que puede quedar entre 220 k ohms y 2,2 M ohms, R3 que puede quedar entre 220 k ohms y 1 M ohms, y R6 que puede quedar entre 22 k ohms y 1 M ohms.



