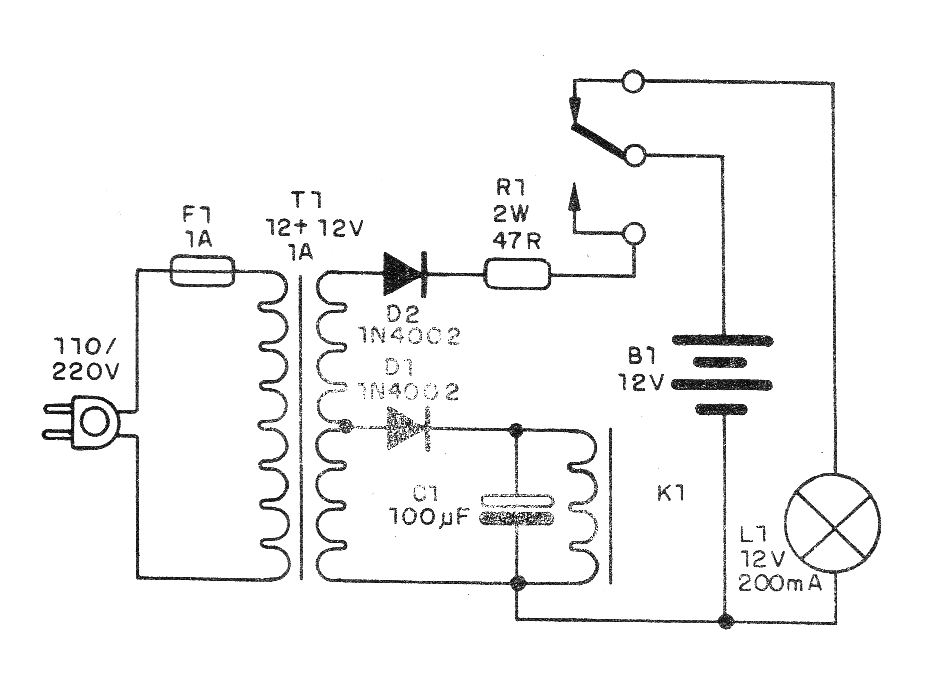
El circuito presentado mantiene en carga lenta una batería pequeña de moto o un coche, o un conjunto de pilas Nicad, y cuando ocurre el corte de energía, automáticamente alimenta una o más pequeñas lámparas de emergencia. Simple de montar utiliza material de bajo costo.
El transformador tiene doble propósito: suministrar energía para la carga lenta de la batería, cuya corriente es dada por R1 y al mismo tiempo mantener activado el relé K1 que apaga la luz de emergencia.
Cuando no hay tensión en el primario del transformador, el relé abre sus contactos, interrumpiendo el circuito de carga y conectando la batería a una pequeña lámpara. Si la batería es de 12 V, se pueden utilizar las bombillas internas de coche. En la figura 1 tenemos el diagrama completo del aparato.
La disposición de los componentes y la soldadura de los menores en un puente de terminales se muestra en la figura 2.
El relé recomendado es de 6 V con 100 mA de bobina (Metaltex) y el transformador tiene secundario de 6 + 6 V con 1 A de corriente. Los demás componentes son comunes.
Lista de material
D1, D2 - 1N4002- diodos de silicio
C1- 100 uF x 12 V - condensador electrolítico
K1- Relé de 6 V - Metaltex
R1-47 ohms x 2 W-resistor
B1- Batería de 12 V
T1- Transformador - ver texto
F1- 1 A - fusible
Varios: zócalo para la lámpara, soporte para el fusible, puente de terminales, cable de alimentación, hilos, soldadura, etc.





