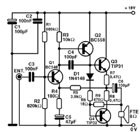
Este amplificador complementario proporciona una excelente potencia de audio, cerca de 5 W a un altavoz de buen rendimiento. El circuito debe ser alimentado por fuente de al menos 1 A.
Los transistores de salida deben estar dotados de radiadores de calor y el cable de entrada de audio debe ser blindado. La fuente de alimentación debe tener un excelente filtrado para que los ronquidos sean evitados.
En la figura 1 tenemos el diagrama completo de este buen amplificador que sirve para un sistema de audio económico, sistemas de aviso y alarma o también en intercomunicadores.

En la figura 2 tenemos una sugerencia de placa de circuito impreso para el montaje del amplificador.

Este circuito fue obtenido en un libro de Newton C. Braga.




