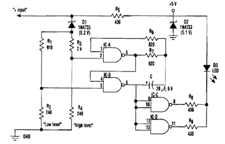
Este circuito, basado en puertas lógicas CMOS, se encontró en una Electronic Design de los años 90. El circuito es para voltajes de 11 a 1 V, pero se puede modificar.
Este circuito es de un Radio Electronics de junio de 1957. Consiste en un excelente radio de...
Este circuito es de una documentación antigua de 1995, pero puede ser montado con facilidad aún hoy por...
Este circuito lo encontramos en una Electronics Now. La indicación del nivel lógico se realiza en un...