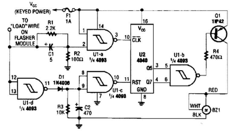
Este circuito emite una señal cuando la direccional está encendida, lo que evita que se olvide en esta condición. El circuito se encontró en un producto de Popular Electronics de los años 80.
Con este simple probador podemos probar cables de electrodomésticos, motores, lámparas,...
Este pulsador para un LED, o Flasher, tiene un consumo extremadamente bajo, pudiendo ser...
Las lámparas neón son elementos activos de circuitos que se caracterizan por presentar una región de...