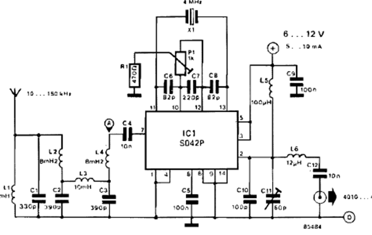
Con este circuito, se pueden recibir señales en el rango de 10 kHz a 150 kHz a una frecuencia cercana a los 4 MHz desde un receptor de onda corta. El circuito es de una 303 Circuits de los años 90.
Este circuito es de un Radio Electronics de junio de 1957. Consiste en un excelente radio de...
Este circuito es de una documentación antigua de 1995, pero puede ser montado con facilidad aún hoy por...
Este circuito lo encontramos en una Electronics Now. La indicación del nivel lógico se realiza en un...