555 I
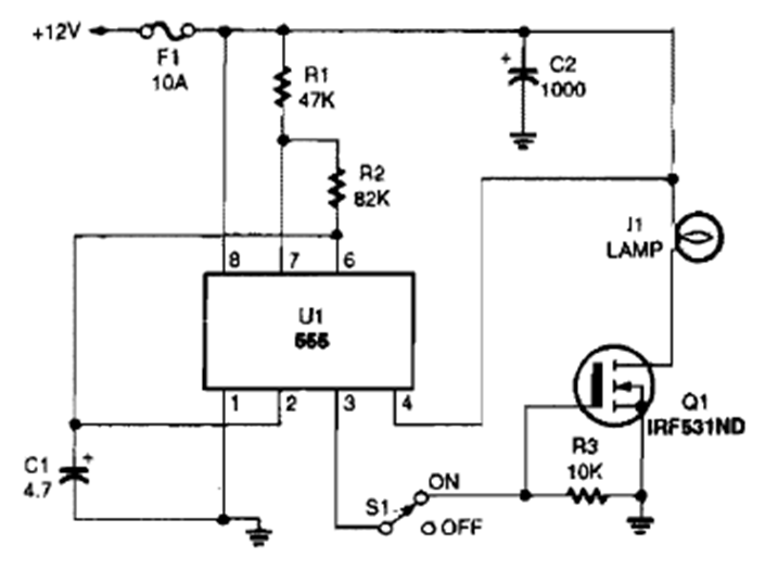
Este potente pulsador utiliza un MOSFET de potencia. Lo encontramos en una revista Popular Electronics de los años 90. El MOSFET debe montarse en un disipador de calor.
Este circuito es de un Radio Electronics de junio de 1957. Consiste en un excelente radio de...
Este circuito es de una documentación antigua de 1995, pero puede ser montado con facilidad aún hoy por...
Este circuito lo encontramos en una Electronics Now. La indicación del nivel lógico se realiza en un...