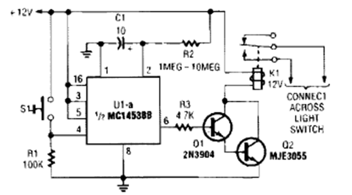
Este circuito, indicado para uso automotriz, se encontró en un producto de electrónica popular de los años 90. Utiliza un transistor de potencia que debe estar equipado con un disipador de calor.
Este circuito fue obtenido en una revista inglesa de 1979. Con un toque en el sensor, una plancha de...
El circuito presentado consiste en un sistema de sensores NA y NF para alarmas. La salida debe...
Este circuito se encontró en una Popular Electronics de junio de 1978. El circuito se entrelaza entre...