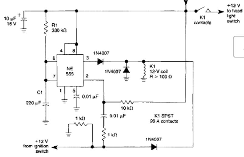
Este circuito de apagado automático se encontró en un William Sheets de la década de 1990. El circuito apaga automáticamente el sistema eléctrico de un automóvil.
Este circuito fue obtenido en una revista inglesa de 1979. Con un toque en el sensor, una plancha de...
El circuito presentado consiste en un sistema de sensores NA y NF para alarmas. La salida debe...
Este circuito se encontró en una Popular Electronics de junio de 1978. El circuito se entrelaza entre...