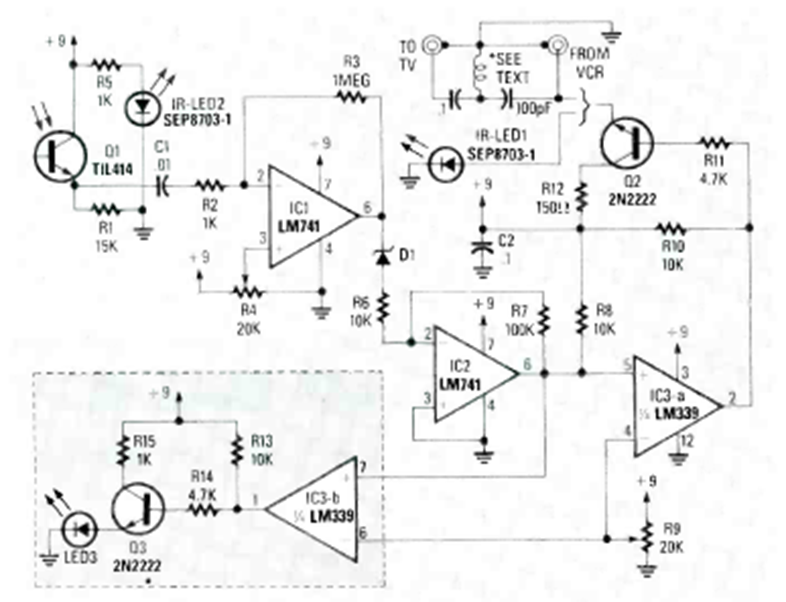
Este circuito apareció en el Radio Electronics Exprimenter Hanbook de 1991. El circuito es para controles remotos de la época que son más lentos que los actuales, y es posible que no funcionen con los tipos modernos.
Este circuito fue obtenido en una revista inglesa de 1979. Con un toque en el sensor, una plancha de...
El circuito presentado consiste en un sistema de sensores NA y NF para alarmas. La salida debe...
Este circuito se encontró en una Popular Electronics de junio de 1978. El circuito se entrelaza entre...