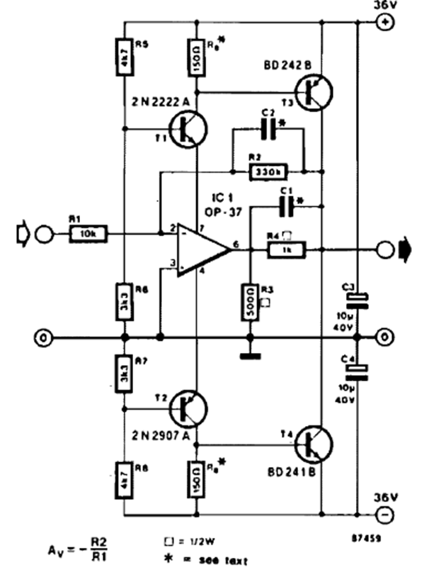
Este circuito permite enviar señales a través de líneas de baja impedancia con una tensión máxima de 70 Vpp. El circuito proviene de una publicación de 103 Circuits de la década de 1990 y debe alimentarse con una fuente simétrica de 15 V.

Este circuito permite enviar señales a través de líneas de baja impedancia con una tensión máxima de 70 Vpp. El circuito proviene de una publicación de 103 Circuits de la década de 1990 y debe alimentarse con una fuente simétrica de 15 V.
